ABOUT
We fulfill sustainable growth through transparent and thorough management.
The Banks Foundation for Young Entrepreneurs recognizes the importance of a sustainable future and strives to be environmentally friendly, socially responsible and build sound governance. As a non-profit-making juristic person, in accordance with Article 32 of the Civil Act, the Foundation has been founded under the Rules on the Establishment and Supervision of Non-Profit-Making Corporations Under the Jurisdiction of the Financial Services Committee. The Foundation is also registered as a designated organization, etc. receiving donations under the Corporate Tax Act, and is a public interest corporation under the Inheritance Tax and Gift Tax Act.
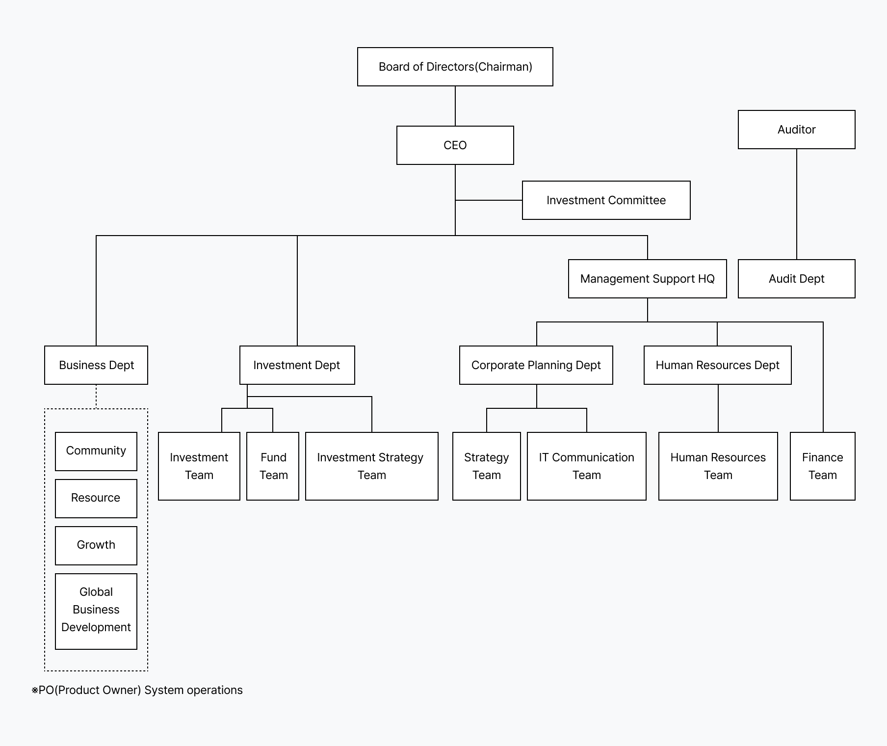
Executive
-
Yong-byoung Cho (Chairman of the Board) Chairman & CEO, Korea Federation of Banks -
Young-Hoon Park CEO, Banks Foundation for Young Entrepreneurs -
Sang-Hyuk Jung (Director) President & CEO, Shinhan Bank (Chairman, Nationwide Commercial Bank Council) -
Tae-Han Kim (Director) President & CEO, BNK Kyongnam Bank (Chairman, Regional Bank Council) -
Seong-tae Kim (Director) Chairman & CEO, Industrial Bank of Korea -
Won-mok Choi (Director) Chairman of the Board, Korea Credit Guarantee Fund -
Jong-Ho Kim (Director) Chairman of the Board, Korea Technology Finance Corporation -
Seok-jin Kang (Director) President, Korea SMEs and Startups Agency -
Jin-chang Shin (Director) Director, Financial Policy Bureau, Financial Services Commission -
Joon-suk Bae (Auditor) Auditor, Korea Federation of Banks
Organization